|
Monado OpenXR Runtime
|

Data Fields | ||
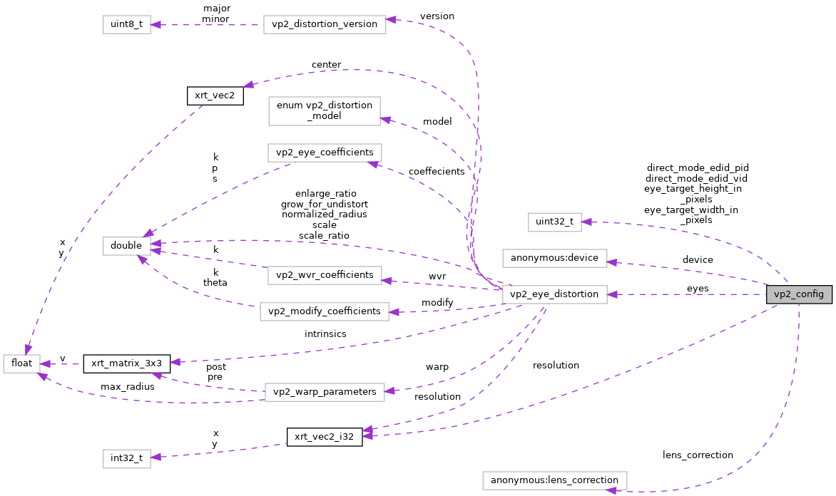
| struct { | ||
| uint32_t eye_target_width_in_pixels | ||
| uint32_t eye_target_height_in_pixels | ||
| } | device | |
| uint32_t | direct_mode_edid_pid | |
| uint32_t | direct_mode_edid_vid | |
| struct { | ||
| struct vp2_eye_distortion eyes [2] | ||
| struct xrt_vec2_i32 resolution | ||
| } | lens_correction | |