|
Monado OpenXR Runtime
|
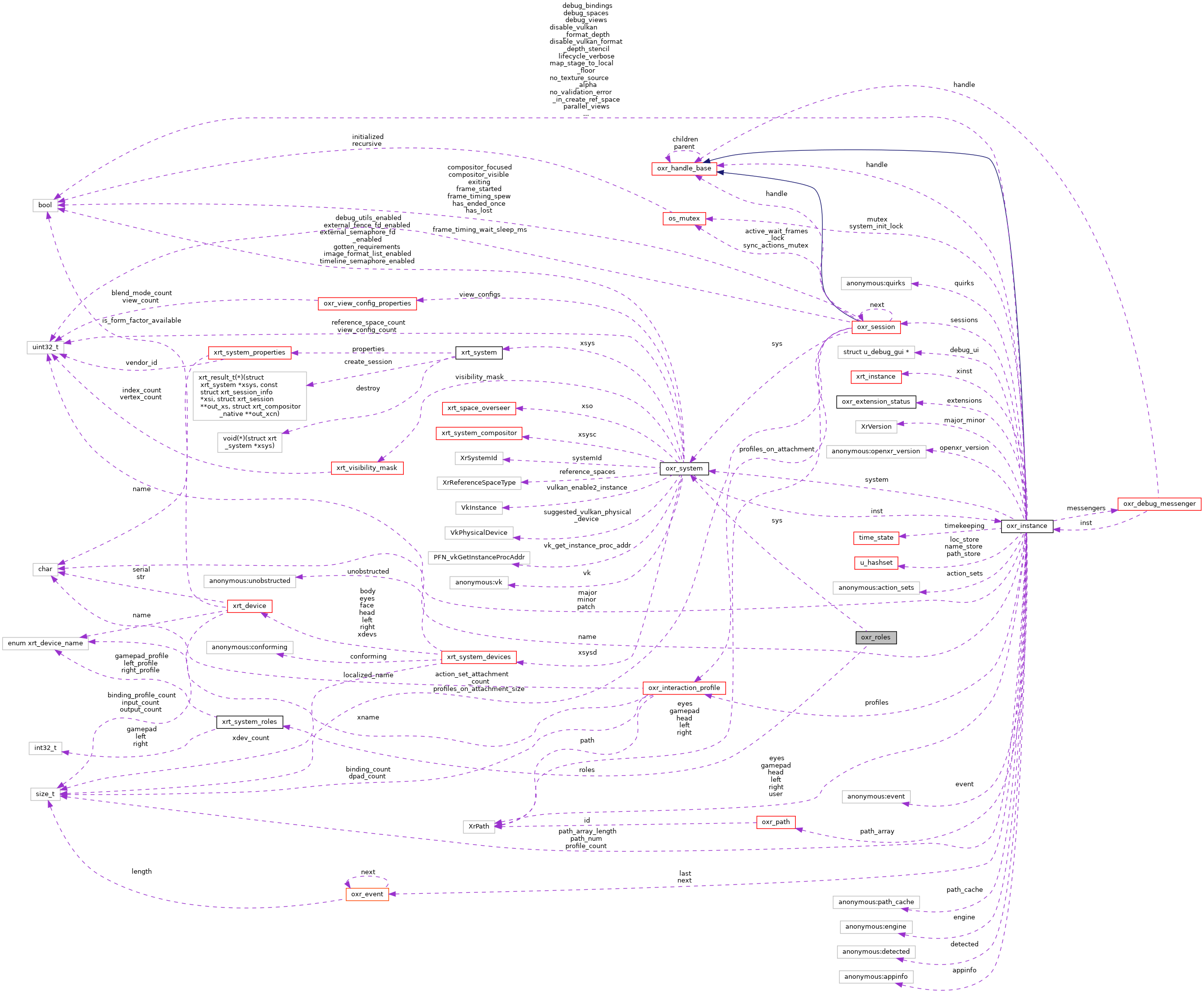
Helper struct that wraps xrt_system_roles for OpenXR state tracker usage. More...
#include <oxr/oxr_roles.h>

Data Fields | |
| struct oxr_system * | sys |
| To access the xrt_system_devices struct. | |
| struct xrt_system_roles | roles |
| The roles of the devices that the session is using. | |
Helper struct that wraps xrt_system_roles for OpenXR state tracker usage.
Is intended to be used on the stack and have a short lifetime, so no references of it should be kept. Is mainly used in xrSyncActions and in xrAttachSessionActionSets, where it is used to get the current roles of the devices that the session is using.
| struct xrt_system_roles oxr_roles::roles |
The roles of the devices that the session is using.
Referenced by oxr_action_sync_data(), and oxr_roles_init_on_stack().
| struct oxr_system* oxr_roles::sys |
To access the xrt_system_devices struct.
Referenced by oxr_roles_init_on_stack().