Monado OpenXR Runtime
Loading...
Searching...
No Matches
Data Fields
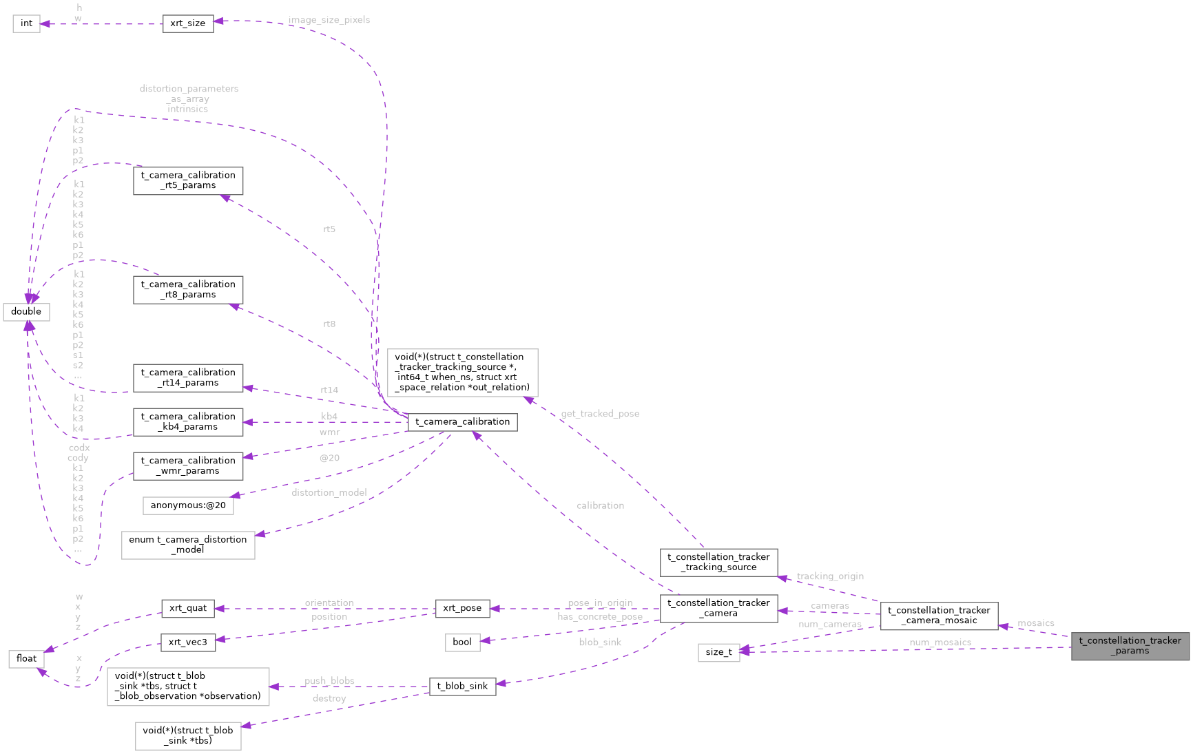
t_constellation_tracker_params Struct Reference
Collaboration diagram for t_constellation_tracker_params:
[
legend
]
Data Fields
struct
t_constellation_tracker_camera_mosaic
mosaics
[(1)]
size_t
num_mosaics
The documentation for this struct was generated from the following file:
tracking/constellation/
t_constellation_tracker.h
t_constellation_tracker_params
Generated by
1.9.8