|
Monado OpenXR Runtime
|

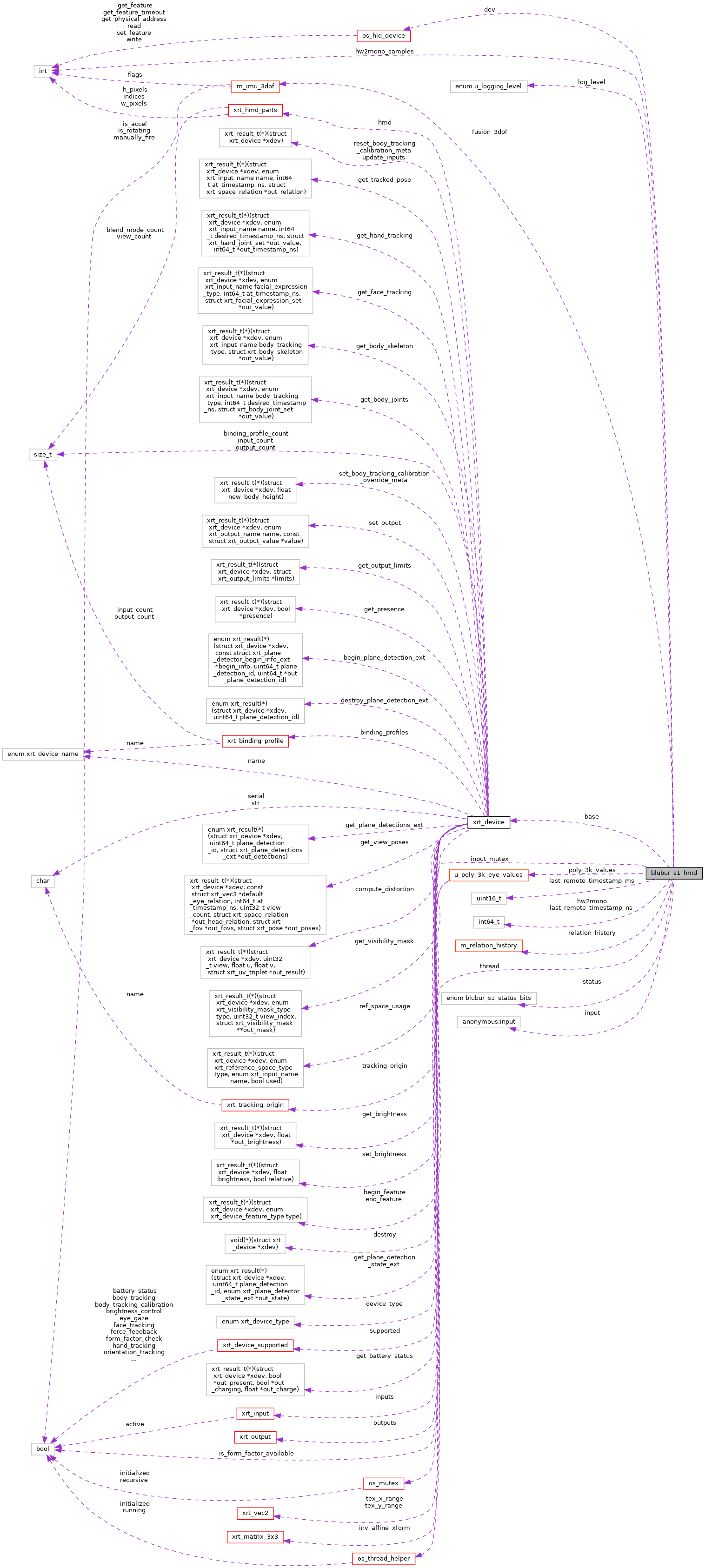
Data Fields | ||
| struct xrt_device | base | |
| enum u_logging_level | log_level | |
| struct u_poly_3k_eye_values | poly_3k_values [2] | |
| struct os_hid_device * | dev | |
| struct os_thread_helper | thread | |
| struct m_imu_3dof | fusion_3dof | |
| uint16_t | last_remote_timestamp_ms | |
| timepoint_ns | last_remote_timestamp_ns | |
| time_duration_ns | hw2mono | |
| int | hw2mono_samples | |
| struct m_relation_history * | relation_history | |
| struct os_mutex | input_mutex | |
| struct { | ||
| enum blubur_s1_status_bits status | ||
| } | input | |