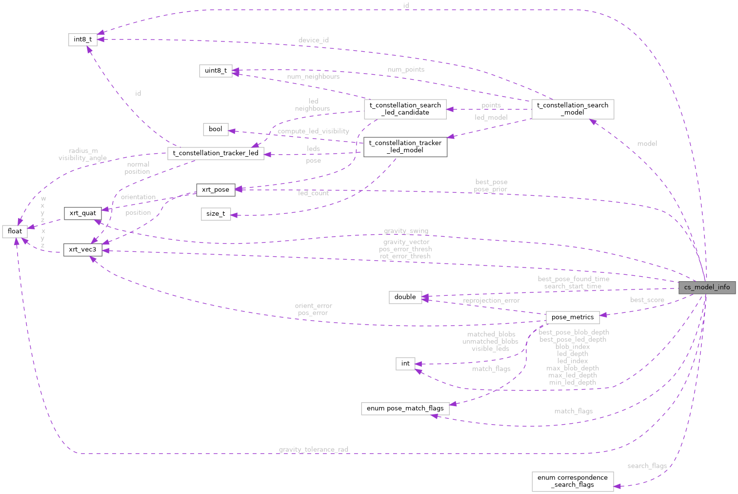
|
Monado OpenXR Runtime
|

Data Fields | |
| t_constellation_device_id_t | id |
| struct t_constellation_search_model * | model |
| double | best_pose_found_time |
| int | best_pose_blob_depth |
| int | best_pose_led_depth |
| struct xrt_pose | best_pose |
| enum pose_match_flags | match_flags |
| struct pose_metrics | best_score |
| double | search_start_time |
| int | led_depth |
| int | led_index |
| int | blob_index |
| enum correspondence_search_flags | search_flags |
| int | min_led_depth |
| int | max_led_depth |
| int | max_blob_depth |
| struct xrt_pose | pose_prior |
| struct xrt_vec3 * | pos_error_thresh |
| struct xrt_vec3 * | rot_error_thresh |
| struct xrt_vec3 | gravity_vector |
| struct xrt_quat | gravity_swing |
| float | gravity_tolerance_rad |